Zurück zu
>
Roth / TORO
>
Handgeräte
>
Schneefräsen
>
einstufig
>
CCR 3000
>
643/38436
>
7900001
>
Antrieb
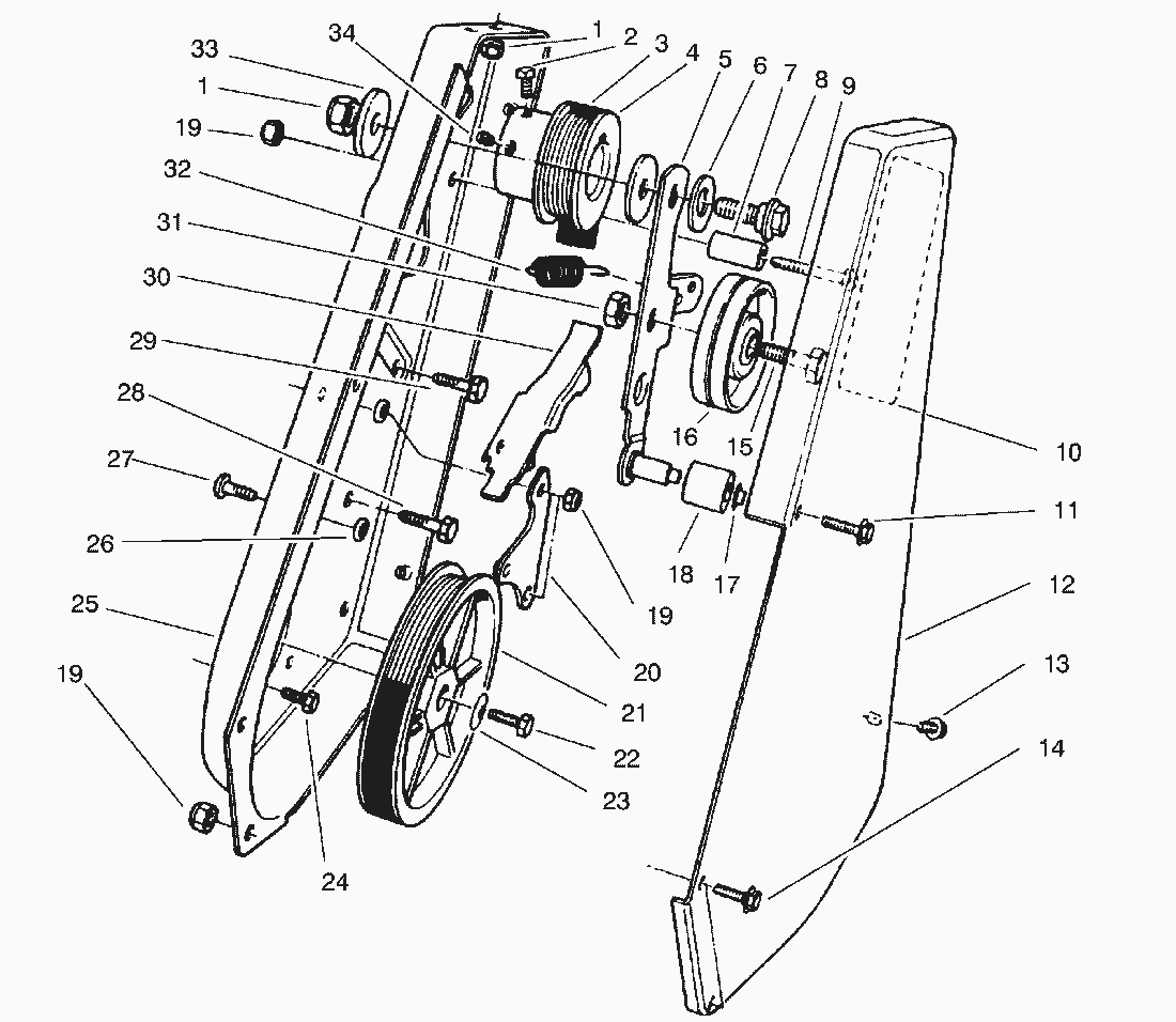
Ersatzteillisten für Toro Roth / TORO Antrieb
Pos.
Bezeichnung
Ersatzteilnummer
1
MUTTER
3296-29
2
Schraube
3241-7
3
Antriebsriemen
55-9300
4
Riemenscheibe
55-9180
5
Stellhebel
12-8279
6
Scheibe
25-5640
7
Riemenfuehrung
55-9530
8
Bolzen
27-0410
9
Schraube
321-13
10
Decal-Belt Routing
60-9480
11
Schraube
36-3860
12
Cover-Drive
55-9010
13
Schraube
12-3270
14
Schraube
32105-15
15
Schraube
323-29
16
Spannrolle
55-9290
17
SICHERUNGSKAPPE
32112-11
18
Bremsrolle
55-9520
19
MUTTER
3296-42
20
Platte
55-9570
21
Riemenscheibe
60-9320
22
Schraube
321-30
23
Tellerscheibe
3290-456
24
Schraube
32105-8
25
Sideplate-L.H.
55-8851
26
Distanzscheibe
55-9620
27
Screw-Button Hd.
3274-31
28
Schraube
321-4
29
Schraube
322-3
30
Bremshebel
55-9550
31
Locknut
32152-2
32
Feder
55-9280
33
Scheibe
5-4460
34
Schraube
3245-41
Gebrauchsanweisungen
Toro
Roth / TORO
Aufsitzmäher
Handgeräte
Kehrmaschinen
Schneefräsen
Zubehör
zweistufig
einstufig
Snow Commander
CCR 3650 GTS
CCR 3000
643/38437
643/38436
8900001
7900001
Motor (Fortsetzung)
Motor (Modell-Nr. 47PT6-5)
Holm
StarterMotor & Schalter Gehäuse
Betätigung, Paneele & Abdeckung
Motor & Hauptrahmen
Rotor
Grassauswurf
Antrieb
Gehäuse
642/38435
642/38433
642/38431
CCR 2450
CCR 2400
CCR 2000
CR 1000
CR 20
CR 20 R
S 620
S 200
CCR Powerlite
Sauger/Bläser
Rasenmäher
Robin
Impressum
(C) by motoruf